网站首页
精彩视频
个人简介
发表论文
人物生平
研究领域
甲骨文字典
逸说老子
伯凡杂谈
齐笔鲁砚
联系我们
308218322@qq.com
邮箱
网站首页
精彩视频
个人简介
发表论文
人物生平
研究领域
甲骨文字典
逸说老子
伯凡杂谈
齐笔鲁砚
联系我们
立即搜索
暂无信息
意识产生的器官,大脑的物质构成 ——伯凡杂谈 17
日期:
04-07
点击:
53
属于:
伯凡杂谈
上一章探讨了意识
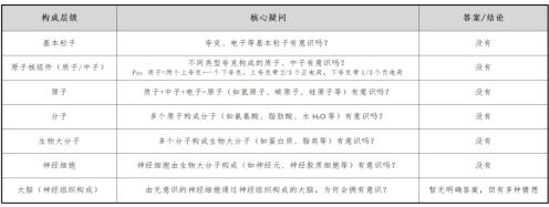
≠心智系统,意识+潜意识=心智系统,并简单探讨了潜意识,接下来开始探索意识的来源。现代科学认为意识产生于大脑之中,所以探索意识的产生需要先研究大脑。我们来思考几个问题:首先粒子会有意识吗?比如夸克等,当下的科学结论是粒子不具备意识能力。
那么不同类型的夸克构成的质子和中子有意识吗?答案是没有。
质子、中子和电子构成的原子有意识吗,比如氢原子、碳原子、硅原子?答案还是没有。
那么原子构成的各种分子有意识吗,比如氨基酸、脂肪酸、水分子等等?还是没有。
继续思考,这些分子构成的生物大分子有意识吗,比如蛋白质、脂类等?可能还是没有。
那么这些分子构成神经细胞有独立意识吗?比如神经元、神经胶质细胞等,答案恐怕还是没有。
最后,神经细胞构成的神经组织本身有意识吗?也没有。
现在,我想问:上述这些结构既然都没有意识,为什么大脑就有意识呢?要知道大脑的构成逻辑是:
“夸克等粒子→原子→分子→生物大分子→神经细胞→神经组织→人脑”,前面的结构都没有意识,为什么大脑就涌现出了“意识”,这是多么神奇的一件事!
(图:构成大脑的物质类型)
有朋友质疑说,人类无法确定夸克、电子等物质没有意识,因为
“汝非鱼,焉知鱼之乐”,伯凡不否认,但本章节以其无意识为前提,就像光速恒定是前提。接下来以物质类型解构下大脑:水是最主要成分(占比超 70%),蛋白质、脂质是功能核心(支撑神经细胞结构与功能),碳是生物大分子的骨架元素(而非独立物质形态)。
这些物质在大脑内的作用是什么?
①
水是大脑内生化反应的介质,参与代谢反应、维持神经细胞渗透压和颅内压力,参与脑脊液循环,还提供缓冲保护功能。罗杰
·彭罗斯就认为意识的量子纠缠和坍缩都可以在水介质中完成,而并
非只能在低温超导环境下,只是目前的科学还无法解释而已。
②脂质构成神经细胞膜(如磷脂双分子层)和髓鞘。髓鞘类似电线外面的绝缘外皮,是包裹神经纤维的脂质绝缘层,它有神奇的“郎飞氏结”构造,能够提高神经信号传导速度、降低能耗,大脑的能耗之低让现代所有算力设备望洋兴叹,脂质还是高密度的能量储备。
③蛋白质是神经细胞的结构基础(细胞骨架蛋白类似房子的四梁八柱支撑系统)、功能载体(离子通道、神经递质受体及运输载体;作为酶催化所有生化反应),总之,是大脑结构和功能的执行者。④糖类,主要是葡萄糖,类似汽车的汽油,是大脑几乎所有活动的直接能量来源,细胞表面糖蛋白具备识别功能。⑤核酸,负责储存遗传信息(DNA),类似现在涨价的存储芯片;参与蛋白质合成(RNA),这部分含量少但很重要,类似电脑中的程序。另外,还有矿物质、电解质等,如钠(Na⁺)、钾(K⁺)、钙(Ca²⁺)、氯(Cl⁻)是产生和传导神经电信号的基础;如锌(Zn)、铁(Fe)、铜(Cu)作为酶的核心辅基,参与神经递质合成、能量代谢和抗氧化等关键过程。
关于碳元素。因为后面章节会探讨碳基意识和硅基意识,本节末尾要着重介绍下
C碳元素。碳是大脑中不可或缺的元素,类似建筑里的钢筋连接构件,因为碳的独特性在于其四个自由电子的平衡氧化性和还原性,以及只有两层电子的活泼性,这让碳原子能够形成长度从2到数千个的链状结构,形成众多有机化合物。这种灵活性为生命的复杂性和多样性提供了物质基础,也为自然选择提供了可能的物质条件。大脑中的碳不以石墨、金刚石等纯碳形式存在,而是通过共价键连接氢、氧、氮等原子,构成蛋白质、脂质、核酸、糖类等生物大分子的核心骨架(比如蛋白质的氨基酸链、DNA 的脱氧核苷酸链,本质都是碳链结构)。
虽然我们已经清楚大脑的物质构成,但人类至今还无法阐释意识究竟是怎样形成的。毫无疑问,过去
“1+1=2”的“还原论”难以解释意识的形成和运作机制。当大量粒子聚集在一起,形成诸如人这样的宏观事物时,即使了解每个构成粒子的独立属性,依旧无法理解人的意识是从哪里来的。意识的产生类似“1+1>2”,其基础应该是“涌现”,和量子力学有相似之处,称“系统复杂性”更为贴切,即整体远远大于其各部分之和的系统,现在的AI计算也是这个原理,所以伯凡认为硅基一样可以产生意识。
来古北,见自己,观自在。我是伯凡,欢迎来古北水镇和我一起参悟生活之美,小黄车为您准备了优惠链接。这一章一起分享了大脑的物质基础,下一章与您一起探讨
大脑,这个超低功耗的算力中心
。
(作者:伯凡;施雅馨)
上一:
神奇的大脑,超低功耗的算力中心 ——伯凡杂谈 18
下一:
心智系统(意识+潜意识)的自由意志保卫战 ——拉普拉斯妖无法掌控人类宿命(伯凡杂谈 16)
个人简介
发表论文
人物生平
研究领域
甲骨文字典
逸说老子
伯凡杂谈
联系我们
微信扫描关注我们
工作时间: 周一至周五 9:00-18:00
邮件:308218322@qq.com
伯凡杂谈
版权所有
技术支持:
首页
拨号
产品
联系